ABOUT ME

Hi! I’m Carolyn Yang, an Economics and Information Technology major at Florida State University with a strong interest in applied economics, data analysis, and client-facing work. I expect to complete my Bachelor of Science in Economics and Information Technology in May 2026.My academic background includes coursework in microeconomic and macroeconomic theory, data analysis, and UX-focused concepts such as information architecture and mobile applications development. This academic foundation has shaped my interest in using economic reasoning and analysis to study real-world problems. I also studied abroad at Waseda University in Tokyo, where I gained exposure to international economic and institutional perspectives. Overall, I am motivated by work that blends economic theory with applied, data-oriented analysis.


SKILLS

I have hands-on experience applying analytical and problem-solving skills in a workplace setting. Currently, I work as a VoIP Technical Specialist at Florida State University IT Services, where I support a $10 million enterprise initiative migrating over 10,000 users to a unified communications platform. In this role, I utilize Excel to consolidate and analyze large datasets, along with supporting the migration by hosting virtual office hours, and collaborate across teams to ensure efficient implementation. Previously, I supported client-facing operations as a Unified Communications Intern at Point Rock Solutions, a government contractor serving the Department of Defense, where I participated in business development activities and compliance audits. I have also worked as a freelance designer for Arcvale, where I conducted structured user research and analyzed feedback to inform product decisions. Across these roles, I have developed strong skills in data analysis, evaluating tradeoffs, and communicating insights in applied, real-world environments.

EXPERIENCE

VoIP Technical Specialist @ FSU IT Services | Tallahassee, FL
• Support the implementation and management of a $10M enterprise Zoom contract, integrating 10,000 phone lines across main and satellite campuses in coordination with network engineers, technical specialists and project managers, scheduled to be completed in Spring 2026
• Collaborate with technical writers to develop comprehensive Zoom user manuals and support documentation
• Host Zoom support sessions open to hundreds of users to provide personalized, hands-on help to attendees and ensure consistent, available support
• Utilize Microsoft Excel to consolidate and maintain unified records of user and system information for streamlined access and reporting
• Completed 20 Zoom learning plans (59 total courses)

January 2025 - Present

Freelance UX Designer @ Arcvale | Tallahassee, FL
• Designed user-centered interfaces for Draw Drills, a web application focused on improving artistic skills through timed practice and repetition
• Collaborated with other designers and operated within a larger team of programmers and project managers
• Conducted user research, user analysis and user testing in order to create user-centered and accessible designs

December 2023 - February 2025

Unified Communications Intern @ Point Rock Solutions | Lansdowne, VA
• Fulfilled current contracts and participated in weekly business development meetings to identify new contract opportunities
• Conducted the annual ISO 9001:2018 audit to ensure compliance with quality management standards
• Maintained ongoing communication with customers to ensure high levels of customer satisfaction

May 2023 - July 2023

EDUCATION

Florida State University | Tallahassee, FL
• Bachelor of Science in Economics & Information Technology
• GPA: 3.9
• President's List (Spring 2023, Fall 2023, Spring 2024, Fall 2024)
• Dean's List (Fall 2022, Spring 2025, Fall 2025)

Expected May 2026

Waseda University | Tokyo, JP
• Spring 2024 Global Exchange with Florida State University
• GPA: 4.0

March 2024 - August 2024

PROJECTS

FSU IT Services Zoom Migration
Research

Literacy Volunteers of Leon County Website Redesign

Lululemon Newsletter & Website Project

FSU ITS ZOOM MIGRATION RESEARCH

During my internship with FSU IT Services as a VoIP Technical Specialist, I was tasked to research other universities who are currently migrating to zoom, or have migrated zoom. I was assigned two universities, Snead State Community College and Florida Southwestern State College. However, I was able to pick an additional university of my choice, which ended up being the University of Virginia. I picked this university partially because Virginia is my home state, but mostly because the University of Virginia had a very detailed migration plan that was available to the public, unlike the other two universities.

Click the button below to view my research on Google Drive!

LITERACY OF LEON COUNTY WEBSITE REDESIGN

As part of my LIS3793 Information Architecture class, I was tasked to find a local Tallahassee business or organization with a website that needed updating. After researching numerous businesses and organizations, I decided to choose the Literacy Volunteers of Leon County website to redesign throughout the semester. I chose this organization partially due to their website having a lot of room for improvement, but also due to finding their mission admirable.

Click the button below to view the original website!

This website redesign process contained numerous steps, such as a preliminary analysis of the website, the creation of a persona, the creation of a sitemap, and lastly, the creation of a prototype. This prototype was created using Figma.

Click the button below to view my prototype on Google Drive!

The preliminary analysis of the website helped to guide the redesign by identifying pain points and doing a competitor comparison.

Click the button below to view my preliminary analysis on Google Drive!

User Persona: Potential Volunteer

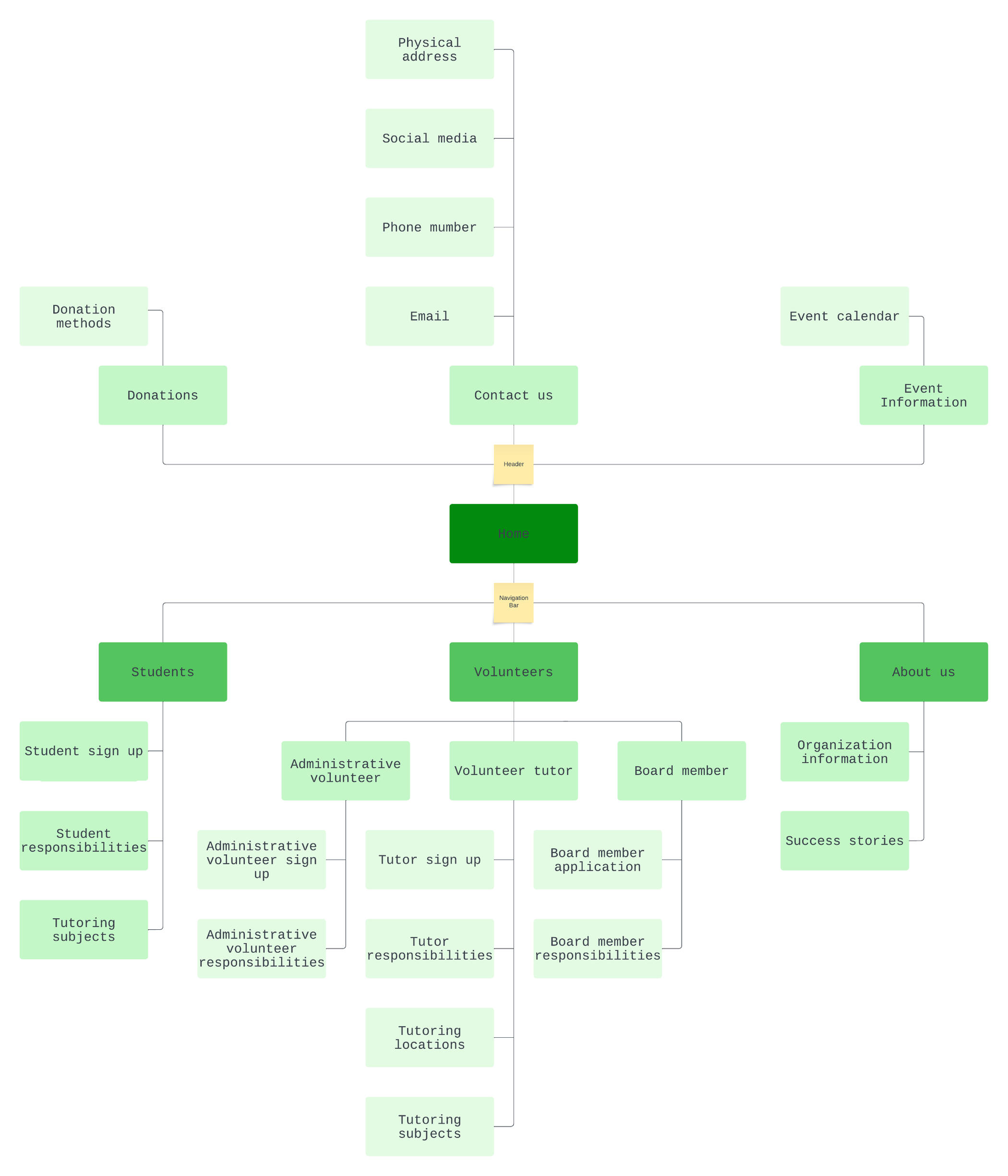
Sitemap

As part of my COM4470 Desktop Multimedia class, I was tasked with creating a sample newsletter and website for an existing brand. After exploring several options, I decided to focus on Lululemon. I was drawn to their strong brand identity and clean, modern style guide, which offered a great foundation for building out creative assets. Throughout the project, I aimed to reflect the brand’s focus on wellness, community, and aesthetic consistency while applying multimedia design principles. This allowed me to experiment with layout design, typography, and visual storytelling in a way that felt both engaging and true to the Lululemon brand. This newsletter was created using Adobe InDesign.

Click the button below to view my newsletter!

For this project, I was required to use Wix to create my website. Since the free version of Wix comes with certain limitations, elements such as aspect ratio, layout alignment, and image proportions may appear slightly distorted depending on your screen resolution and aspect ratio. I designed the site with a 1920 x 1080 resolution (16:9 aspect ratio) in mind, as it’s the most commonly used screen specification today. While I accounted for these constraints during the design process, users with different screen sizes or aspect ratios may notice a slightly shrunken, enlarged, stretched, or compressed appearance.

Click the button below to view my website!

Text

CONTACT

linkedin.com/in/carolynjyang

Phone: +1 (703) 989-8733